Targeting mitosis has been found to be a therapeutic strategy for cancer since microtubule poisons have proved efficacy in a broad range of malignancies. Cytokinesis failure can increase chromosomal instability beyond a critical threshold that triggers tumor suppression. Thus, agents developed to block cytokinesis can stop proliferation of cancer cells. We previously demonstrated that the polo-like kinase 4 (PLK4) inhibitor, CFI-400945, triggers growth inhibition and apoptotic death in diffuse large B-cell lymphoma (DLBCL). Since PLK4 is involved in centrosome duplication for cell division, we aimed to explore the effects of CFI-400945 on cytokinesis in DLBCL cells.
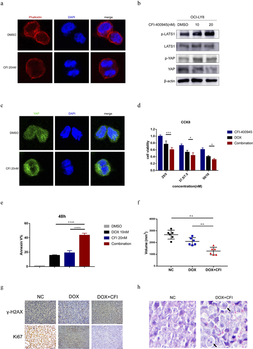
Here, we demonstrated that CFI-400945 induces cytokinesis failure in DLBCL. CFI-400945-treated cells led to binucleated/multinucleated cells (Fig. 1a). Previous study showed that the Hippo signaling pathway played a critical role in cytokinesis. Consistent with this finding, we found that CFI-400945 led to phosphorylation of LATS1 and YAP (Fig. 1b). Confocal microscopy confirmed the reduced nuclear YAP upon treatment of CFI-400945 (Fig. 1c). These results show that reduced nuclear YAP levels and activities contribute to growth inhibition by CFI-400945 in DLBCL cells.
In addition, we further explored the synergy of CFI-400945 and doxorubicin (DOX) both in vitro and in vivo. A combined treatment of CFI-400945 and DOX significantly inhibited DLBCL cell survival and induced more apoptosis compared with CFI-400945 or DOX alone (Fig. 1d, Fig. 1e).In the mice xenograft model, the combination of CFI-400945 and DOX significantly delayed tumor progression compared to those treated with vehicle or DOX alone (Fig. 1f). Tumors from combination-treated mice displayed an increase in γ-H2AX staining and a reduction in Ki67 staining (Fig. 1g). Strikingly, tumor cells were generally larger, heterogeneous in size and frequently binucleated (Fig. 1h).
Combined, our results indicate for the first time that CFI-400945 treatment induces cytokinesis failure and activation of Hippo signaling pathway, leading to vulnerability to mitotic catastrophe. Moreover, this study proves an attractive combination treatment that simultaneous targeting PLK4 with CFI-400945 could exacerbate mitotic defects to improve response of anthracycline-based chemotherapy in DLBCL.
No relevant conflicts of interest to declare.
Author notes
Asterisk with author names denotes non-ASH members.

This feature is available to Subscribers Only
Sign In or Create an Account Close Modal